北京疫情防控最新规定(北京疫情防控要求最新)
北京管控时间规定
北京封控区解封后还需要观察,封控区解封后人员按管控区管理4天。具体说明如下:封控管控时间规定封控区、管控区封控或管控时间为10天 。起算时间分两种情况:若小区(村)内所有物品环境检测阴性 ,以病例离开小区(村)的时点计算;若小区(村)内有任何物品环境检测阳性,以完成终末消毒的时点计算。

北京临时管控的最新规定是:原则上不超过24小时。时间限制:在特定情况下,为维护公共安全和秩序 ,北京相关部门有权采取临时管控措施,但这些措施的实施时间原则上不得超过24小时 。目的:这一规定旨在确保政府在应对突发事件时的高效和灵活,同时尽量减少对市民正常生活的影响。

北京临时管控时间原则上不超过24小时。具体情况如下:政策背景:11月27日 ,在北京市新型冠状病毒肺炎疫情防控工作第426场新闻发布会上,北京新冠肺炎疫情防控工作领导小组社区防控组办公室负责人王大广介绍了相关政策 。

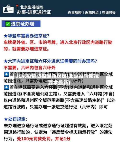
五环路管控规定 常规限制:每天6时至23时,五环路(不含)以内道路禁止货车通行。 主路限行:五环路主路在6时至23时,额外禁止8吨及以上货车通行。 夜间通行:23时至次日6时 ,持有效进京通行证的货车可进入五环路(含)以内道路。
一般在工作日的早晚高峰时段,外地车辆是限行的,限行时间通常是早上7点到9点 ,晚上17点到20点 。这主要是为了缓解北京城区的交通拥堵状况。不同地区的车辆面临的限行规则基本一致,但在一些特殊时期,比如重大活动期间等 ,管控可能会更加严格,限行范围和时间可能会扩大或延长。
北京本地机动车需遵守尾号限行规定,工作日按尾号轮换限行 ,限行时间为7:00-20:00,二环内同样适用 。特殊区域的管控 部分重要会议 、活动期间,二环内可能实施临时交通管制 ,包括人员和车辆的通行限制,但此类限制为临时性,无固定人群限制。
北京疫情出入规定
进返京人员可在登机前48小时内持核酸检测阴性证明和“北京健康宝 ”绿色码来京,在抵达北京前或抵达后1两小时内 ,向所在社区(宾馆、单位、村)报“北京心帮”;到北京后24小时,7两小时内进行1次核酸检测。7日内,严格限制居住在本地1名及以上新冠肺炎感染者所在县(市 、区、旗 ,下同)的人员进京和返京 。
综上所述,虽然北京现在可以自由出入,但在出入过程中仍需注意遵守相关规定和政策 ,以确保公共卫生安全和自身健康。
出入北京最新规定政策概括:进返京人员实行落地“三天三检”。入境人员阳性判断标准为核酸检测Ct值35,入境人员严格执行“5天集中隔离3天居家隔离 ” 。已抵京的分类落实隔离观察、健康监测 、核酸检测等措施,居家期间不外出。非风险地区人员持48小时内核酸检测阴性证明和“北京健康宝”绿码正常进返京。
北京现在可以正常出入 ,但需注意部分区域临时管控和常态化限行政策 。出入政策概述:北京的出入政策会根据疫情防控形势进行动态调整,近来整体可以正常出入。外地车辆进京要求:外地车辆需要提前办理进京证,并遵循北京的限行尾号规定。特定时段和区域可能会有额外的交通管制措施 ,需提前了解并遵守。
北京再次加强疫情防控手段
北京再次加强疫情防控手段十分必要且及时,主要从入境人员管理、进口冷链食品监管两方面发力,同时市民也需保持警惕配合防控工作,具体如下:加强入境人员管理背景:北京连续多天出现境外输入确诊病例 ,14号有隔离期满后确诊的情况,昨天又新增1例境外输入新冠肺炎确诊病例和1例无症状感染者 。
奥密克戎变异株的隐匿性导致社会面清零难度加大,聚集性疫情频发增加防控不确定性 ,需通过更快更严措施争取时间窗口。北京作为首都,疫情防控关乎全国稳定,必须采取超常规手段阻断传播。对社会的影响 短期限制:全域提级管控、居家办公等措施对居民出行、工作造成不便 ,但这是控制疫情的必要代价 。
北京市通过迅速调整应急响应 、精准溯源、升级防控措施、全面加强社区防控及严格出京管理等一系列举措,有力遏制了疫情的扩散与蔓延。具体如下:迅速调整应急响应级别:6月11日,北京在连续57天无新增本地确诊病例后再次出现本地病例 ,且每天以两位数连续增加,疫情形势严峻。
接种新冠疫苗加强针是为了巩固和提高疫苗效果,应对抗体水平随时间下降 、变异毒株等问题 ,强化疫情防控最有效的手段之一 。具体信息如下:为何要接种加强针接种疫苗是预防传染病最经济、便捷、有效的措施,接种新冠病毒疫苗是构建群体免疫屏障 、防控疫情最重要的手段。研究表明,完成全程免疫接种后感染风险大大降低。
新发地新冠肺炎疫情需从反应速度、科技溯源、防控手段 、市场管理、传染源排查及公众心态等多方面具体分析,具体如下:北京反应迅速 ,防控措施有力北京在疫情初期即进入战时状态,行动高效 。通过大数据流行病学分析,快速锁定新发地海鲜批发市场为疫情源头 ,避免了盲目扩大风险区域。
特别提示:在不戴口罩的场景下,需注意保持1米以上的社交距离,单位和居家时注意常开窗通风 ,勤洗手,必要时使用消毒手段。社区防控措施调整 撤除社区(村)因疫情增设的物理隔离,适当开放小区卡口 ,加强小区值守 。有序开放社区(村)的室内外体育健身及文化设施。社区不再进行体温检测。
