大理疫情口罩事件/大理口罩事件始末
如何看待大理强行扣押征用了重庆 、黄石采购的口罩且拒不归还?是否需要...
〖壹〗、大理州强行扣押征用重庆、黄石采购口罩且拒不归还的行为,若属实 ,需从法律和情理层面严肃审视,其行为存在合法性争议,且可能涉及补偿义务 。

〖贰〗 、大理“征用”口罩是违法行为 ,仅免职相关人员不足以体现处理严肃性,存在避重就轻之嫌,且青岛类似事件也不能以“误会 ”免责。
〖叁〗、云南大理在疫情期间“截胡”了一批重庆市政府指定企业采购用于疫情防控的紧急物资 ,其中还包括黄石托重庆购买的部分。这批物资本应用于疫情重灾区,却在中途被大理市政府强行征用 。事情曝出后,舆论哗然 ,社交媒体上出现了#大理市政府征用口罩#、#请把物资还给重庆#等相关热门话题。
〖肆〗 、大理市作为县级市,其征用行为明显超出法定权限。跨区域征用缺乏合法性:重庆、湖北黄石的物资属于跨区域流通,大理市无权直接征用 。例如,重庆通过关系从国外采购的口罩 ,在运输途中被大理市截留,这种行为不仅违反法律程序,也破坏了物资调配的公平性和有序性。
〖伍〗、同时 ,对于物资征用与暂扣等行为,也应遵循相关法律法规,确保决策的合法性与合理性。大理市扣留重庆口罩的事件 ,虽然是个别现象,但也为各地在疫情防控期间的物资管理提供了警示 。未来,在应对类似公共卫生事件时 ,各地应更加注重物资调配的公平性与效率性,共同维护社会的稳定与和谐。
大理拦截重庆口罩怎么回事
〖壹〗 、大理截胡的是从云南运往重庆等地的口罩,属于跨省市物资 ,大理地方政府无权征用,其“征用”行为失去法律支撑,实为“截胡 ”、抢夺。从社会影响层面看,“截胡”行为破坏规则 ,影响社会稳定破坏全社会普遍认同的游戏规则:恐慌时候人性容易突破底线,如果每个城市都像大理这样做出破坏规则的行为,就会丧失整体性的游戏规则。
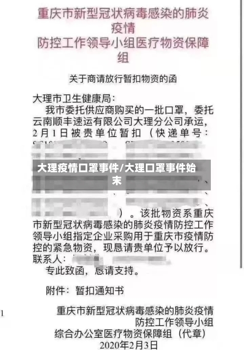
〖贰〗、云南大理口罩事件是一起因地方政府违规征用防疫物资而受到严肃问责的典型案例 ,其核心问题在于破坏政治规矩、违反政治纪律,干扰了全国防疫工作大局 。具体分析如下:事件经过截胡口罩:2020年2月2日,大理市卫生健康局以“有偿征用”名义 ,截留了重庆市商业局通过顺丰运送途径大理的口罩(约600箱)。
〖叁〗 、大理“征用 ”口罩是违法行为,仅免职相关人员不足以体现处理严肃性,存在避重就轻之嫌 ,且青岛类似事件也不能以“误会”免责。
〖肆〗、疫情期间,云南大理市扣了重庆的口罩 。在疫情期间,物资调配与运输面临着巨大的挑战 ,各地在保障自身需求的同时,也需兼顾其他地区的物资供应。然而,在这一特殊时期,云南大理市曾发生了一起扣留重庆口罩的事件 ,引发了广泛关注。具体而言,大理市卫生健康局曾征用了重庆市从瑞丽市购买的9件口罩物资 。
〖伍〗、大理“截胡”口罩的原因 随着疫情不断发展,口罩 、防护服等物资短缺在各地区成为普遍现象。各地政府为保证本地未来需求 ,急迫心理可以理解,但大理“截胡 ”的做法却办错了,因为凡事都要按规矩来。大理“截胡”口罩的不合理性 从情理角度:湖北黄石和重庆都是此次疫情的重灾区 。

云南对大理市征用疫情防控物资予以通报批评
云南省应对疫情工作领导小组指挥部对大理州大理市政府及大理市卫生健康局征用疫情防控物资予以通报批评 ,责令立即返还被征用物资,并要求全省各地各部门以此为戒,杜绝类似事件再次发生。事件背景:2月2日 ,大理市卫健局通过《应急处置征用通知书》征用了云南顺丰速运有限公司大理分公司承运的、从瑞丽市发往重庆市的9件口罩。
云南方面处理态度不坚决、不严肃最初仅通报批评:2月6日,云南政府对大理政府征用重庆疫情防控物资一事进行回应,只是对大理州大理市政府及大理市卫生健康局征用疫情防控物资予以通报批评 ,责令立即返还被征用的物资,并要求全省各地各部门以此为戒,若下次再犯将严肃追责问责 。
云南省应对疫情工作领导小组指挥部通报批评大理州大理市政府及大理市卫生健康局。蒙自扣押信阳救援物资事件事件经过:一批发往河南省信阳市的15万只紧急救援物资在云南蒙自被扣留,扣押理由为“涉嫌非法经营”。蒙自市公安局称口罩无正规手续 、来源不清、质量不明 ,需进一步调查。
事情曝出后,舆论哗然,社交媒体上出现了#大理市政府征用口罩#、#请把物资还给重庆#等相关热门话题 。2月6日下午 ,云南对大理市征用疫情防控物资予以通报批评,大理市也回应诚恳道歉,并对应急征用重庆口罩两相关责任人给予免职和政务记过处分。
大理蒙自截胡、沈阳青岛互抢,地方抢口罩行为大赏!
〖壹〗、新冠肺炎疫情期间 ,大理 、蒙自、沈阳、青岛等地曾出现截留、征用口罩等医疗物资的情况,引发社会关注与舆论批评。大理“截胡”重庆 、黄石口罩事件事件经过:2020年2月2日,大理市卫生健康局发布应急处置征用通知书 ,扣留重庆市政府和湖北黄石市政府从缅甸购买的9件共30万个口罩 。